Synchronous buck converter operates at 4.5V to 38V

STMicroelectronics has introduced the L6986I device, a high-performance synchronous buck converter that is designed for use in applications that require isolated power conversion.

It is in stock at Anglia Components.

The 5W device has integrated MOSFETs and can deliver up to 1.9A of primary sink current and operates over a wide input voltage range of 4.5V to 38V.

High efficiency is achieved using synchronous rectification and an advanced control algorithm that minimizes switching losses.

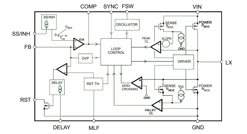
The device has a programmable switching frequency which can be set from 250kHz to 1MHz, allowing designers to optimize the converter’s performance for their specific application.

The converter’s isolation capability makes it suitable for use in applications that require galvanic isolation between the input and output circuits. The device is used with a transformer to provide the isolation and can help designs meet the safety requirements of a variety of industry standards such as IEC 60950-1 and UL 60950-1 without using an optocoupler.

Built-in protection features include overvoltage protection, internal primary current limiting, and thermal shutdown. These features help to ensure the reliability and safety of the device in a variety of operating conditions.

An integrated P-Channel MOSFET implemented as a high-side power switch allows the device to operate with a 100% duty cycle. The primary output voltage of the device is regulated and can be accurately adjusted, whereas the isolated secondary output is derived by using a given transformer ratio.

The L6986I device does not require an optocoupler to provide isolation, and it has primary sink capability up to 1.9 A (even during soft-start) allowing a proper energy transfer to the secondary side as well as enabling a tracked soft-start of the secondary output.

The device’s control loop is based on a peak current mode architecture, and it operates in forced PWM.

It also has a 300 ns blanking time to filter any oscillations generated by the transformer leakage inductance, making the solution more robust.

Pulse by pulse current sensing on both power elements provides an effective constant current protection in the primary side and due to the primary reverse current limit, the secondary output is also protected against short circuit events. A primary output voltage supervisor, which notifies primary output voltage regulation through the RST open collector output, overvoltage protection, adjustable switching frequency, synchronization and a programmable soft-start are also available.

The part is housed in an exposed pad HTSSOP16 package offering improved thermal resistance and has an operating temperature range of -40°C to +150°C.

The device is also available in Automotive grade, part number A6986I, which is AEC-Q100 Grade 1 qualified and available in the same package and operating temperature range

This synchronous isolated buck converter is supported by the STEVAL-L6986IV1 evaluation board, allowing developers to experiment with the various features of the synchronous step-down switching regulator designed for isolated buck topology, helping to speed up design time and reduce the time to market.

The evaluation board generates two isolated voltages (positive around 18 V and negative between 4 and 5 V), this makes it particularly suitable for supplying IGBT/SiC MOSFET gate drivers in multiple applications.

A simple by-pass enables the supply of a single isolated voltage if required.

Keep Up to Date with the Most Important News

By pressing the Subscribe button, you confirm that you have read and are agreeing to our Privacy Policy and Terms of Use
Previous Post

Microcontrollers target secure IoT and IIoT applications

Next Post

Dual-channel gate drivers rated at -40°C up to +125°C