This design, known as the PSV-RDAD-65USB, is crafted to address the significant thermal challenges in power supply units, promising to set new standards in USB-C fast charging technology with its unique features.
Pulsiv’s Chief Product Officer, Dr Tim Moore has been managing the development of this design and comments: “Our mantra has always been focused on developing solutions that ‘do more while using less’ and this design demonstrates how Pulsiv OSMIUM technology can deliver fast charging without the associated complexity of managing high temperatures. The demand for more power and faster charging of cordless products is rapidly increasing which impacts everything from mobile phones to power tools. This means more power is needed in a small form factor which is even more critical when developing in-wall/desk solutions which are sensitive to heat. With 30% lower component temperatures, no inrush current, and high efficiency, we enable designs to become safer, smaller, and be more reliable.”

The reference design integrates Pulsiv’s OSMIUM technology with a standard QR flyback and ultra-compact, highly optimised magnetics. It marks the first in a series of efforts to push the limits of power conversion by reducing operating temperatures, minimising losses, and decreasing the overall size, thereby providing a sustainable solution for the USB-C standard.
The Pulsiv OSMIUM reference design offers a substantial enhancement in thermal management, reducing the temperatures of key components by over 30% when compared to existing designs. Under full load, the flyback transformer operates at 33.9°C at 230VAC and 30.3°C at 265VAC, with an ambient temperature of 26.1°C. These results are expected to establish a new industry benchmark, enabling 65W fast charging in confined or heat-sensitive environments, such as in-wall USB-C plug sockets.
Pulsiv PSV-EBAD-65USB evaluation board: Vin = 230VAC; Vout = 20V; Iout = 3.25A; 26.1°C ambient
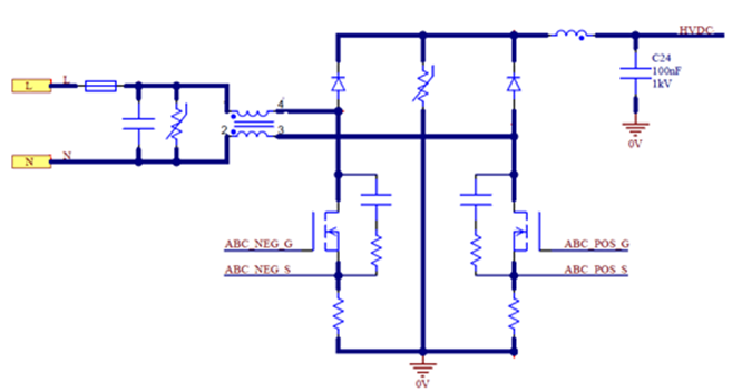
Pulsiv OSMIUM technology adapts to AC line voltage and frequency by adjusting capacitor charging time, ensuring no line current is drawn at the AC zero voltage crossing. This allows for a simple half-active bridge configuration that enhances efficiency, particularly under low-line conditions. The design carefully controls the MOSFETs in the lower half of the AC to DC bridge alongside high-side diodes, achieving a balance between efficiency, cost, and complexity while supporting universal input. This approach has resulted in efficiency gains of 0.7% at full load from a 115V AC supply.
Pulsiv unique half-active bridge control
The technology also generates a high-voltage DC output that varies between the peak AC input and 150V to drive the QR flyback at peak efficiency. This broader voltage range significantly decreases primary side inductance, allowing for the use of an EQ20 transformer, developed in collaboration with magnetics experts, Frenetic.
The CEO, Chema Molina comments: “Our team of magnetics experts have demonstrated that Pulsiv OSMIUM technology maximises efficiency and reduces the size of the flyback transformer to a level we’ve not seen before. This significant development will enable customers to improve performance, reduce size, and lower the cost of their design and we’re excited to be part of such an innovative solution.
“This results in a 20% size reduction and 50% efficiency improvement compared to an RM8 core typically used in other designs.”


Innoscience’s GaN transistors have been employed to lower RDSon and parasitic capacitance, thus reducing losses and optimising costs in both the flyback and synchronous rectifier sub-systems.
General Manager for Innoscience EMEA, Denis Marcon adds: “We’ve demonstrated that GaN technology is perfectly suited to increasing efficiency, reducing losses, and optimising cost but Pulsiv OSMIUM technology adds further benefits by significantly improving the overall performance and reducing energy waste. Their technology is truly game-changing, and I’m delighted that Pulsiv has chosen to incorporate Innoscience GaN devices in this reference design.”
Pulsiv PSV-EBAD-65USB evaluation board
The PSV-RDAD-65USB design documentation, including a datasheet, schematics, bill of materials, and Altium files, is available for free download on the Pulsiv website. Additionally, the PSV-EBAD-65USB evaluation board, which allows for rapid laboratory testing, can be pre-ordered now, with delivery expected in the second half of August through a network of franchised distributors, including global supplier Digikey.