This article originally appeared in the Oct’22 magazine issue of Electronic Specifier Design – see ES’s Magazine Archives for more featured publications.
This article by Fahad Masood, Member of Technical Staff at Analog Devices provides a power supply solution for an ECG (electrocardiogram) remote patient monitoring patch that preserves battery life to take advantage of these features.
Remote patient monitoring is an area where new medical devices are changing the way that doctors interact with their patients. Smaller ICs and wireless communication have enabled decades old devices to be updated to enhanced functional form factors that increase patient adherence and outcomes. Replacing clunky Holter devices of the past, current remote patient monitoring patches include a variety of sensors that gather heart rate, temperature, and accelerometer data. These patches transmit patient data to the Cloud, which allows patients and doctors to access the data in real time.

While these devices are increasing the ability for doctors to provide better care, they pose challenges for power supply designers who must balance system performance and battery life requirements. The challenges increase further as second-generation patches adopt multimodal sensing to improve accuracy and efficacy, which, in turn, increases the demands on the power supply.
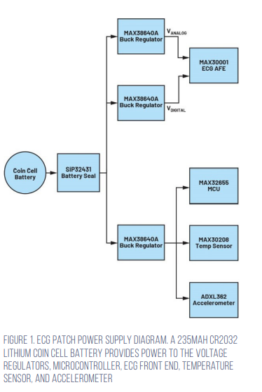
In this article, we will refer to the ECG RPM patch example shown in Figure 1. This patch continuously monitors the ECG and accelerometer while checking the temperature every 15 minutes. The data is transmitted via Bluetooth Low Energy (BLE) once every two hours for a total of 12 BLE transactions per day. This patch incorporates three different modes each with distinct load profiles: standard monitoring, temperature monitoring, and transmission modes.
Power supply challenges
Designing an RPM, such as an ECG patch, poses multiple challenges for power supply designers. The design is typically space constrained and patches with several sensors may require multiple power rails. Because the RPM patch is usually intended to be a single-use item, a coin cell battery is typically the most cost-effective power source available to the designer. Using only a coin cell battery to supply power to the patch, a designer must also be cognisant of the efficiency of the power supply subsystem.
An often overlooked challenge for power supply designers is extending the shelf life of the product. Shutdown currents and battery self-discharge can shorten the life of any system. Therefore, it is important for a designer to determine if the RPM patch can meet operating time requirements after a typical shelf life period and, if it cannot, what steps can be taken to preserve battery life before the patch reaches the end user.
Determining battery run time
To accurately determine if the power supply solution meets battery life requirements, a load profile must be determined. A load profile is a simple representation of the load duty cycle of the system. For the RPM patch we’re using, we’ll consider the three different operating modes that were previously presented: standard monitoring, temperature monitoring, and transmission modes.
In standard monitoring mode, the current consumption of the patch shown in Figure 1 (including the 330nA quiescent current of each buck converter and the current draw of the MCU) is 1.88mA. In temperature monitoring mode, the current draw is 1.95mA for 200 milliseconds every 15 minutes. In transmission mode, the current draw is 7.90mA for 30 seconds every two hours while the patch is transmitting data via BLE.
To start the load profile analysis, a duty cycle calculation is determined using the time period for each operating mode during a day. Equation 1 is used:
![]()
This gives us the duty cycles for our patch seen in Table 1. immediately below.

Using the load profile in Figure 2, we can calculate the current consumption of the patch. Taking the active current consumption of each operating mode, the average current consumption per day can be approximated from Equation 2:


Here is a sample calculation:
Standard monitoring mode current per day = standard monitoring mode current × standard monitoring mode duty cycle × 24 hours
Standard monitoring mode current = 1.88mA standard monitoring mode duty cycle = 0.9956
Standard monitoring mode current per day = 1.88mA × 0.9956 × 24 hours = 44.92mAh/ Day
Once each operating mode’s current consumption per day is found, the lifetime of the battery can be determined via Equation 3:

Here is a sample calculation:
Battery capacity = 235mAh
Standard monitoring mode current per day = 44.92mAh/Day
Temperature monitoring mode current per day = 0.01mAh/Day transmission mode current per day = 0.79mAh/Day
Battery life (days) = 235mAh/(44.92 mAh/ Day + 0.01mAh/Day + 0.79mA/Day) = 5.14 days
The results of these calculations show that the device will meet the five-day runtime requirements with a battery life of over 5.1 days. This is deceiving, however, as this does not consider the shelf life of the system. In the medical device industry, it is best practice to design for a 14-month shelf life (12 months on the shelf, two months in transit).

Shelf life considerations
When summing the shutdown currents of the devices in the system while using the typical 1% to 2% per year self-discharge rate of a CR2032 battery, one can see that, after 14 months, the battery does not have enough capacity to support a five-day run time and a battery seal is required.
The battery capacity after 14 months on the shelf will be severely diminished. Nearly 40% of the CR2032’s energy will be consumed by shutdown currents and battery self-leakage while sitting idle on the shelf. By factoring in the insertion of > this battery capacity into Equation 3, a more accurate run time can be determined:
Battery life (days) = 146.66mAh/(standard monitoring mode + temperature monitoring mode + transmission mode)
Battery life (days) = 146.66mAh/(44.92mAh/ Day + 0.01mAh/Day + 0.79mA/Day) = 3.21 days
While sitting on a shelf for over a year, the battery capacity is impacted by battery self-discharge and system shutdown currents. Battery self-discharge is a function of the battery chemistry and environment.
It is easy to assume that the best battery chemistry for the application is the one with the lowest discharge rate but that is not necessarily the case. While the BR2032 battery has a lower discharge rate, it also has a lower capacity than a CR2032 battery cell with 200mAh. By recalculating using the previous formulas, one can determine if such a lower capacity battery is adequate.
In this ECG patch, the IC shutdown currents are the greatest contributors to reducing battery life while the system is powered off. Shutdown current is drawn when an IC is disabled and there is no active load. In this RPM patch, shutdown currents can reduce battery capacity by as much as 40% in a year. A battery seal can be used to limit the system from drawing too much current from the battery while in shutdown.
Two common options for battery seals are mechanical battery seals in the form of a mylar pull tab and an electrical battery seal in the form of a load switch. Mylar/plastic pull tabs provide a mechanical battery seal where a plastic tab sits between the battery and the system. When the device is ready to be used, the user simply extracts the plastic tab and the battery begins powering the system. This is a simple, cheap, and proven mechanical battery seal that has been employed for many years.
A simple load switch, like the Vishay SiP32341, is a worthwhile choice for an electrical battery seal. This device is a field-effect transistor that, when open, blocks the battery from the rest of the system – leaving the SiP32341 shutdown current as the only draw on the battery.
A battery seal preserves battery capacity by preventing all the devices in the system from drawing shutdown currents from the battery. Over 99.9% of the battery capacity is remaining after the RPM patch sits idle for 14 months.
Inserting this battery capacity into Equation 3, a more accurate run time can be determined:
Battery life (days) = 230.25mAh/(standard monitoring mode + temperature monitoring mode + transmission mode)
Battery life (days) = 230.25mAh/(44.92mAh/ Day + 0.01mAh/Day + 0.79mA/Day) = 5.04 days
The battery analysis is critical
The battery analysis of a system when it is active and when it is in shutdown/low power mode is critical to designing a power supply that will meet all the requirements for a medical device. While this article exclusively discussed an ECG patch that gathers heart rate, temperature, and acceleration data with BLE communication, the analysis and principles within this discussion can be applied to any number of medical device systems powered by a primary cell battery.
