The communication needs of Industry 4.0, smart homes, smart offices or smart cities will require a massive reduction in the cost of bandwidth (currently falling by 25% annually) and massive increase in data handling ability, developing rapidly at a rate where machine intelligence is expected to exceed human intelligence within 20 to 30 years). One constant in all of this rapid change is the need for more sensors (currently increasing by over 33% annually). The ablest machine, the most connected node or the smartest home is nothing without real-time sensory information. The IoT is all about the real world not just simulations of it. As the sentient robot in the 1986 film Short Circuit said: “Need Input”!
Constant input
Input is not just data. All of these always-on, active 24/7 sensors will consume power. The optimum energy source depends a lot on the particular IoT application, whether it is battery-powered, energy scavenging, DC bus-powered or mains-powered. As the number of sensors increase from tens to hundreds in one location, the energy needs of the multitude of sensors cannot be ignored. Even if a battery lasts a year or more, replacing hundreds of batteries annually becomes a mammoth task.
Energy harvesting looks like a promising alternative, but the technology is still nascent. Can the IoT wait until a practical, reliable and above all, low-cost energy harvesting solution is available? Industrial grade DIN-rail mount 24V DC power supplies are widespread in factories, but rarer in homes or offices. On the other hand, miniature low power AC/DC converters are readily available for all of these different environments at a very low cost.
The requirements for a mains-powered AC/DC supply for IoT applications are many. Firstly, it should be low power, as only a few watts are needed. It should also be small, to meet the space constraints of IoT sensor and RF modem solutions which are compact. It should also be able to cope with a wide variation in load current, as the IoT node switches from active to sleep mode. Likewise it should have a very low no-load power consumption. Other requirements are for it to be worldwide certified, for use in domestic, commercial and industrial environments. Finally, it should be very cheap as millions of supplies will be needed. How will all of these needs be met?
Shrinking footprint
Even a few years ago, the industry standard footprint for a 5W AC/DC converter was 2.0 x 1.0-inch (approximately 50 x 25mm). The standard is now 5W in one square inch (25 x 25mm). How has this technology advance been achieved in such a short time? (Figure 1) One important factor has been the more widespread use of primary side regulation (PSR).

Figure 1: Comparison of a previous 5W AC/DC with the latest design from 2017. Both have the same specifications
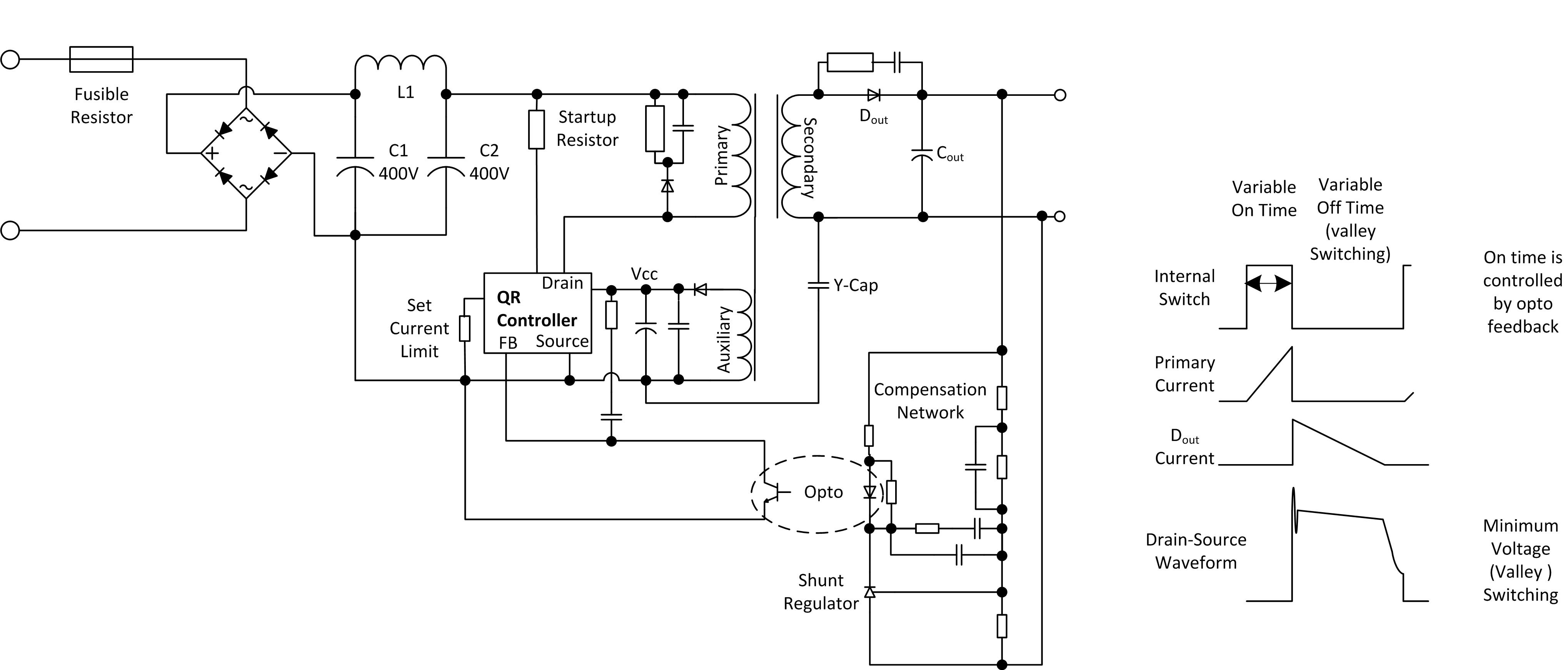
The traditional way of constructing a low power AC/DC converter was to make a quasi-resonant flyback converter with a secondary side shunt regulator controlling an optocoupler for the output regulation feedback (see Figure 2). Such switching-regulator designs can cope with a wide input voltage range of 90 to 265V AC, while offering a well-regulated constant output voltage over a 0 to 100% load range. The main disadvantage is the number of components required and the large size of the input and output capacitors, as low-ripple DC voltages are needed for stability. As the optocoupler is placed in parallel with the transformer, it also bridges across the live AC input and low voltage DC output and has to meet the full mains isolation and clearance requirements, so it needs to be at least 5mm square and cannot be made smaller. (If the output voltage rises too high, the shunt regulator pushes more current through the optocoupler which reduces the on-time to compensate. The compensation network around the optocoupler is needed to ensure good transient load stability.)

Figure 2: Quasi-resonant AC/DC converter schematic with optocoupler feedback
Primary sided regulation relies on sampling the reflected output voltage at a certain point on the primary side waveform (Figure 3), so it can monitor and regulate the output voltage without the need for a shunt regulator or an optocoupler. Although the waveforms are very similar to the optocoupled design, the PSR circuit achieves a similar performance with fewer components, so the power supply can be made much smaller. The output voltage is calculated by sampling the knee-point on the primary side waveform.
Despite the controller being more complex internally, it saves on overall component count and enables a PCB layout that is significantly smaller. The only additional components are an output zener diode to protect against any over-voltages (a spike on the mains could momentarily disrupt the sample point accuracy, so an over-voltage protection function is advisable).
Figure 3: Primary side regulated AC/DC converter schematic
The output voltage regulation is not so precise, but for many IoT applications, the supply voltage need not be so tightly regulated (±10% is acceptable for most microcontrollers, radios and sensors). A higher output ripple is also acceptable, so the output capacitors can also be made smaller with a PSR design than in an optocoupler design where a higher output ripple would affect the shunt regulator performance.
Another requirement of IoT applications is an extremely wide load range. A GSM module can demand 2A of peak current while sending an SMS or during handover negotiations between basestations, but in idle mode, it will typically need only 1.5mA. Even this load range of 3000:1 looks small compared to a Bluetooth Low Energy radio module current consumption pattern of 36mA peak and 1µA in sleep mode (36 000:1).
The power supply must be able to cope with abrupt changes in load without the output voltage transients becoming excessive. Most AC/DC specification sheets use a voltage deviation test with a 50 to 75% transient load change which is fairly meaningless for IoT applications. More important is the recovery time for a 0 to 25% load transient which should ideally be 500µs or less (Figure 4). As PSR must operate in DCM, it can have a slower reaction time than an equivalent QR flyback design operating in CCM. One way of reducing the recovery time is to increase the switching frequency, but this comes at the expense of increased EMC emissions.

Figure 4: Example of a 0 to 25% load transient response. The voltage deviation is less than 90mV with a recovery time of around 300µs. The 25 to 0% load transient response is similar
Consumption limits
As typical IoT sensor applications spend a lot of time in low power or sleep modes, the AC/DC converter should have an excellent no-load power consumption figure. In an optocoupled design, the shunt regulator draws the most current at zero loads, so PSR topologies are inherently lower power. The European Energy Related Products Directive (Lot 6) for board-mounted or internal power supplies set a no-load consumption limit of 0.5W, but this is too high if hundreds of mains-powered sensor nodes are envisaged. A no-load power consumption of an eighth Watt or less would be advantageous. Again, caution must be advised against taking the datasheet too literally. There is often a big consumption difference between no load and very light loading of a few mA. This is because the controller changes to pulse skipping mode under zero-load conditions to give better standby performance. Under even very light loading, it switches back to normal operation with much higher power consumption
Certification
Industry 4.0 started as a concept from Germany, but it is now a worldwide phenomenon. Therefore any AC/DC power supply for IoT applications should not only work with all of the usual mains supply voltages from 100 up to 240V AC, but also be safety certified for worldwide use. To cover the majority of applications, a CE mark for Europe (LVD + EMC + RoHS2), an UL mark for the USA and an IEC certificate for the rest-of-the-world is a minimum set of required certificates, as other national standards such as can be applied for based on the CB Report. For smart building automation applications requiring safety isolating transformers, the household safety and EMC standards (60355 and CISPR 14-1/14-2 respectively) are also useful.
Although IoT AC/DC power supplies must be compact and low cost, no compromise on safety is allowed, so reinforced isolation and an internal fuse are still essential. To save space, a fusible input resistor is often used so that one component can have two functions whereby the resistor is also part of the EMC filter network to reduce conducted emissions. To meet the creepage and clearance requirements without using a large bobbin carrier, the transformer is usually built with flying secondary and/or primary wires which are double insulated; otherwise, there would be little chance of squeezing the whole design into such a small case.
For domestic use, an ambient temperature range of 0 to +45°C would be sufficient, but for industrial uses a range of -25 to +50°C is more typical. In some heavy industrial or outdoor applications an operating range of -40 to +60°C can be requested. Increasing the operating temperature range affects the cost as high temperature grade (and therefore expensive) capacitors are needed, so there needs to be a compromise made between unit cost and performance requirements.
Bearing in mind that many IoT sensor nodes will be used in fault-tolerant networks and be non-repairable (so cheap that they will be discarded if defective), it makes little commercial sense to over-engineer the power supplies.